联系客服

联系客服

400-023-1785

留言表单

请用微信扫码填写

顶部

切换栏目
选择分类
考研指南
考研常识
考研报考
考试动态
院校排名
成绩查询
招生简章
择校择专业
专业目录
历年真题
分数线
报录比
经验分享
复试资料
选择地区
重庆专考研
云南专考研
河南专考研
陕西专考研
山西专考研
安徽专考研
点击筛选
取消筛选
您现在的位置:首页 > 考研资讯 > 正文

2025考研初试科目调整!177所院校汇总!

2024-09-30
来源:好老师升学帮
阅读 11391
导读:报名时间临近,最近高校更新的招生简章、专业目录、大纲、改考信息非常多的,尤其是初试科目改统考,我们一起来看看最新消息! 还有一个变化大家注意一下,部分院校的设计类、建筑类原考试时长为6小时在第三天考试的,今年调整为在第二天下午且考试时长为3小时或4小时

初试科目调整院校名单


报名时间临近,最近高校更新的招生简章、专业目录、大纲、改考信息非常多的,尤其是初试科目改统考,我们一起来看看最新消息!

还有一个变化大家注意一下,部分院校的设计类、建筑类原考试时长为6小时在第三天考试的今年调整为在第二天下午且考试时长为3小时或4小时。

一、招生简章/目录/大纲更新

1、中国劳动关系学院

2025年硕士研究生招生章程

https://news.culr.edu.cn/grs/zs/zsjy_zszc/index.htm


2、中国社会科学院大学文学院

2025年硕士研究生招生专业目录

https://wenxue.ucass.edu.cn/info/1017/2173.htm


3、青岛大学

2025年MBA(工商管理硕士)招生简章

http://ibc.qdu.edu.cn/mba/info/1003/1192.htm


4、湘潭大学

2025年公共管理硕士(MPA)招生简章
https://glxy.xtu.edu.cn/info/1060/5363.htm


5、赣南师范大学教育科学学院

2025年硕士研究生招生专业目录

https://jkxy.gnnu.edu.cn/d4/08/c4860a119816/page.htm


6、武汉理工大学体育学院

2025年体育学学术型与专业型硕士研究生自命题考试科目大纲及参考书目

http://sports.whut.edu.cn/tzgg/202409/t20240923_594239.shtml


7、华南师范大学 经济与管理学院

2025年硕士研究生入学考试初试考试大纲与复试参考书目

http://em.scnu.edu.cn/zhaoshengjiuye/yjszsxx/


8、中国石油大学(华东)

机电工程学院

2025年硕士研究生入学复试科目考试大纲

https://cmee.upc.edu.cn/21287/list.htm

马克思主义学院

2025年硕士研究生复试笔试科目考试大纲

https://szjyb.upc.edu.cn/112/list.htm


9、西南石油大学储运与建筑工程学院

2025年硕士研究生入学考试复试及同等学力加试科目考试大纲

https://cj.upc.edu.cn/2024/0924/c3711a440895/page.htm


10、青岛大学历史学院

2025年学科教学(历史)研究生招生考试自命题科目考试大纲

https://history.qdu.edu.cn/info/1012/4554.htm




二、改考院校更新

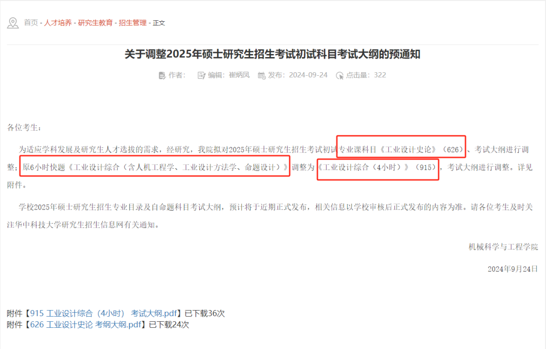
1、华中科技大学

机械科学与工程学院,专业课科目《工业设计史论》(626)考试大纲进行调整原6小时快题《工业设计综合(含人机工程学、工业设计方法学、命题设计)》调整为《工业设计综合(4小时)》(915),考试大纲进行调整。

图片

建筑与城市规划学院,设计专业包括建筑学、建筑专硕、城乡规划学、城乡规划专硕、风景园林、设计学和设计专硕,全都是从6小时快题改为4小时设计。

图片


2、上海大学

文学院,世界史学科 (专业代码:060300),考试初试的自命题科目“620世界史综合”调整为全国统考科目“313历史学基础”。

图片


3、西南医科大学

也全都是自命题改统考中医学、中西医结合改为307临床医学综合能力(中医),基础医学、临床医学改为306临床医学综合能力(西医)。

图片


4、三峡大学

全是自命题改统考!

计算机与信息学院:计算机科学与技术、计算机技术从数据结构改为408计算机学科专业基础;

外国语学院:英语语言文学等三个外语专业,241自命题日语,改为203统考日语;

多学院:所有教育学专硕,都从783教育学综合改为统考的333教育综合;

土木建筑学院:建筑学从6小时作图改为3小时作图。

图片


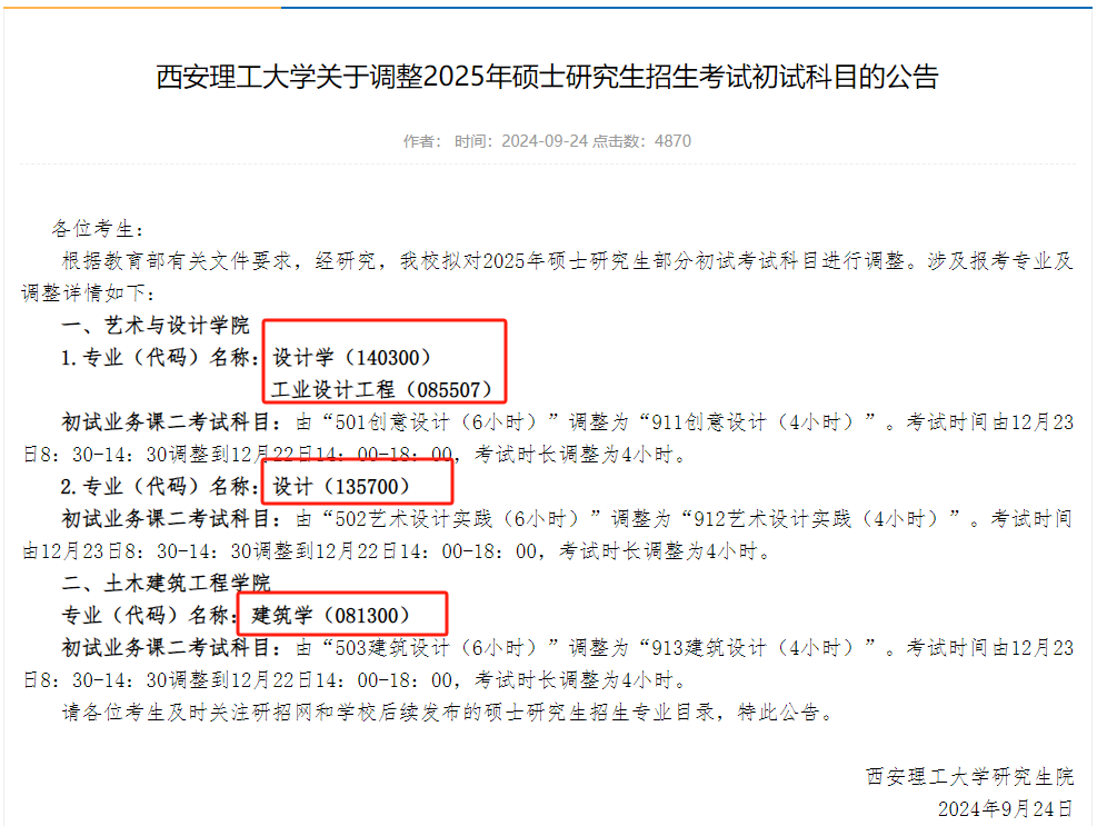
5、西安理工大学

艺术与设计学院的设计学、工业设计工程、设计专硕,土木建筑学院的建筑学,4个专业均是从6小时作图改到4小时作图

图片


6、中国地质大学(武汉)

体育学院,体育学专业,从641体育学专业基础综合改为346体育综合。

图片


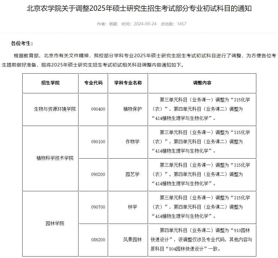
7、北京农学院

植物保护、作物学、园艺学、林学4个专业的315化学(农)改为414植物生理学与生物化学,风景园林业务课二调整为810园林快速设计。

图片


8、天津职业技术师范大学

信息技术工程学院的软件工程学硕和专硕职业技术教育专硕第4单元考试科目调整为全国统考科目408计算机学科专业基础。

图片


9、海南师范大学

信息科学技术学院,网络空间安全、电子信息(包括计算机技术、人工智能和网络与信息安全三个招生方向),科目四均由自命题调整为全国统考的408计算机专业基础综合。

图片


10、成都信息工程大学

网络空间安全学院,网络空间安全专业,网络与信息安全专业初试科目第4单元调整为408计算机学科专业基础。

图片


11、长春理工大学

计算机科学技术学院计算机技术专业,00方向改为单考数据结构。

图片


12、西北大学

历史学院,中国史自命题改统考,专业科目一“中国史(701)”拟调整为“313历史学专业基础”。

图片


13、南开大学

同样是历史学院,中国史、世界史初试科目改统考,均调整为“313历史学专业基础”。

图片


14、天津师范大学

还是历史专业,天津大学欧洲文明研究院,世界史初试科目改统考,由713“历史基础2”调整为“313历史学专业基础”。

图片


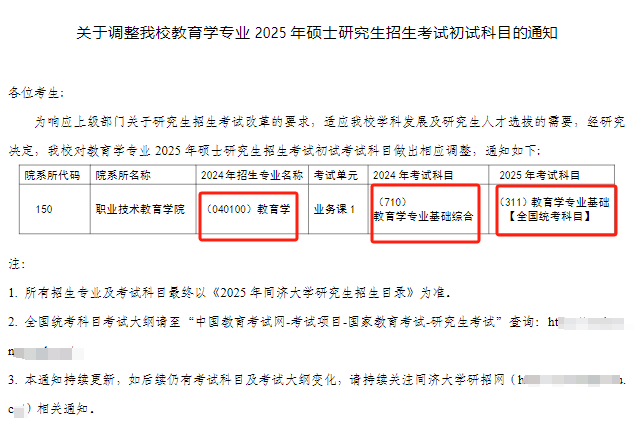
15、同济大学

职业技术教育学院,教育学专业初试科目由自命题改统考,即710教育学专业基础综合改为311教育学专业基础,全国统考科目。

图片


16、南京航空航天大学

艺术学院,获批美术与书法专业硕士学位授权点,2025年首次招生。

图片


17、吉林农业大学

生命科学学院发布改考公告,涉及多个专业,含植物学、动物学、微生物学、生物化学与分子生物学、药学、生物与医药。

图片


18、华南师范大学

美术学院,艺术学专业美术历史与理论研究方向,科目三调整为628艺术学概论,科目四改为812美术史。

图片


19、上海工程技术大学

电子电器工程学院发布招生目录。

图片

图片

图片


20、北京城市学院

2025年硕士研究生拟招生专业目录已发布!

图片

图片

图片

图片

图片


21、河南理工大学

安全科学与工程学院发布各科目考试大纲。

图片


由于篇幅原因

以上仅为部分院校调整情况,

更多院校科目调整情况,师已经整理成表格

通过好老师考研公众号后台回复“177”

即可获取详细表格内容


推荐专题
留言咨询
* 姓名
* 手机
* 所在学校